OD体育体育app
你的位置:od体育中国手机官网入口 > OD体育体育app >
od体育中国手机官网入口 《红色沙漠》念念白金耗时超300小时!首批玩家已拿奖杯
发布日期:2026-04-01 15:20 点击次数:165

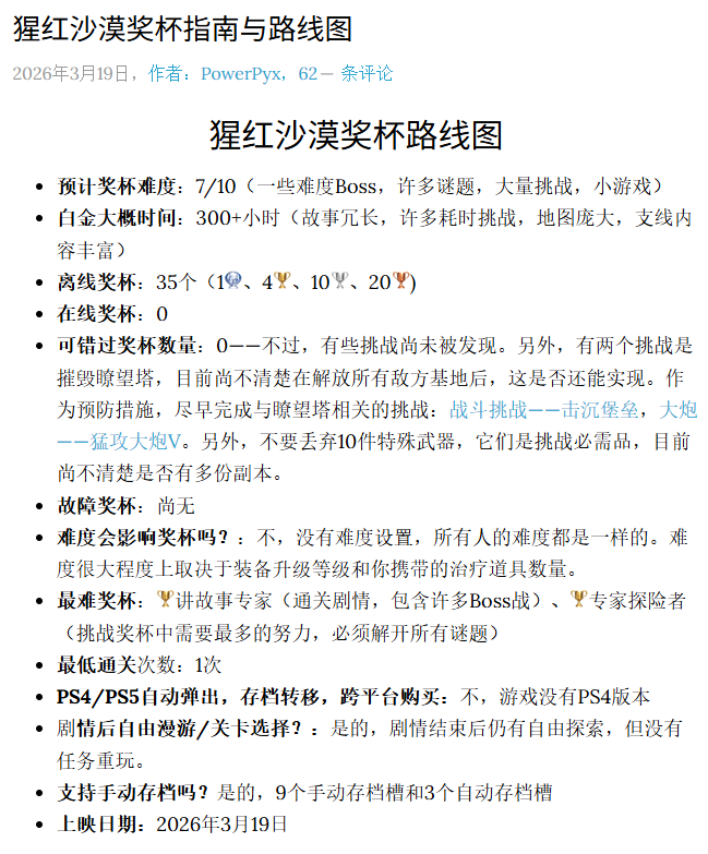
据长期专注于PlayStation奖杯攻略的网站PowerPyx估算,绽放寰宇游戏《红色沙漠》的白金奖杯完成时分展望向上300小时。尽管游戏发售仅12天,已有少许玩家完了了这一“严苛”树立。
PowerPyx在分析中指出,《红色沙漠》的白金耗时主要源于以下成分:
长篇干线剧情
多数耗时挑战
范畴强劲的舆图
海量支线本体

具体而言,玩家需要完周全舆图探索、网罗每种类型的所有火器、在所有迷你游戏中得手等一系列任务。天然这些奖杯自己难度不算极高,但累计所需时分极为可不雅。
PowerPyx同期指出,300小时的估算可能偏高,因为要在发售仅12天内完了白金,玩家需“每天插足25小时”。掂量词,OD体育(中国)部分玩家显着已通过专注于奖杯筹画的神色“精简经过”,得胜裁汰了耗时。

据官方数据,天然多数奖杯跟踪网站仍清爽白金完成率为0.00%,但游戏PlayStation页面已更新为0.01% 的玩家获取白金奖杯。
在筹画34个奖杯(不含白金奖杯自己)中,仅有3个奖杯的完成率向上0.1%。这一数据充分说明了奖杯挑战的耗时进程。
尽管游戏发售初期媒体评价平平od体育中国手机官网入口,Steam早期评价也为“琢磨不一”,但一系列针对主要问题的更新已扭转了游戏的口碑。当今,《红色沙漠》在Steam上已升至“异常好评”,在Reddit等论坛的玩家盘考氛围也趋于积极。
开云体育(中国)官方网站
备案号: